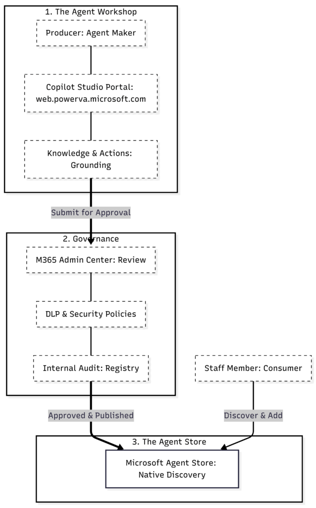
The lifecycle of a copilot agent begins in the agent workshop where a producer uses the copilot studio portal to develop the core logic. This initial phase involves configuring the specific knowledge and actions necessary for grounding the agent in enterprise data. Once development is complete the agent is submitted for a formal review process.
The governance phase takes place within the m365 admin center where administrators evaluate the submission against existing data loss prevention and security policies. During this time the agent is also documented in an internal audit registry to ensure transparency and compliance. Following a successful review the agent is officially approved and published.
The final stage is the agent store which serves as a centralized location for native discovery. This allows staff members to act as consumers by finding and adding authorized agents to their own workflows to support their daily tasks.
